Chers cousins et cousines,
En écrivant l’article sur la naissance de notre grand-père Jean-Baptiste DURAND, j’avais vu que toutes les familles installées à Limaro, au moment de sa naissance, étaient des descendants de Mathurin DURAND (1743-1809) et Julienne LEROUX (1743-1810), nos ancêtres à la 7e génération, soit nos arrière-arrière-arrière-arrière-grands-parents, ou les arrière-arrière-grands-parents (ce qui est déjà beaucoup !) de notre grand-père. J’ai voulu en savoir plus : Qui sont les premiers arrivés dans ce hameau ? A quelle date sont-ils arrivés ? Quelles sont les familles qui se sont succédées ? J’ai épluché les actes de naissance, mariage et décès de nos ancêtres, de leurs frères, sœurs, cousins et cousines, ainsi que les recensements de la population de Limaro (ou Limaraud comme il était souvent écrit au début du 19e siècle). Au cas où tu l’aurais oublié, Limaro est un hameau situé à environ 3 kilomètres au sud du bourg d’Abbaretz en Loire-Atlantique (ou Loire-Inférieure à l’époque dont nous parlons).
Si tu n’as pas le temps de lire l’intégralité de ce long courrier, ou si tu crains de t’y perdre dans les prénoms et les générations, ou si tu as du lait sur le feu, rends-toi directement au dernier paragraphe.
Les années 1790
Les sept enfants de Mathurin DURAND et Julienne LEROUX sont tous nés à la Gueffrais, autre hameau d’Abbaretz se situant à 4 km à l’est du bourg d’Abbaretz, de 1769 à 1781. Le dernier acte à la Gueffrais que j’ai trouvé est le décès d’une de leur fille, Julienne, le 17 août 1783 à l’âge de 11 ans. Parmi leurs enfants, deux fils ont atteint l’âge adulte et ont une descendance que nous connaissons : François DURAND, l’aîné de la fratrie né en 1769, et Mathurin DURAND, le cadet, notre aïeul, né en 1781. Les familles présentes à Limaro en 1898 sont des descendants de ces deux fils.
Le premier acte d’état civil mentionnant un domicile à Limaraud d’un membre de la famille est l’acte de naissance de Marie DURAND le 23 pluviôse an 8 (ou 12 février 1800), fille de François DURAND et Jeanne LERAY.
Lors du mariage de Mathurin DURAND fils (né en 1781) et de Jeanne Françoise MORIN, sa première épouse, le 10 pluviose an 9 (soit le 30 janvier 1801), les Mathurin DURAND père et fils sont domiciliés à Limaraud.
Il est probable que Mathurin DURAND et Julienne LEROUX soient les premiers à s’installer à Limaro entre 1783 et 1800. Ils ont 40 ans en 1783, 57 ans en 1800. Ils sont tous les deux décédés à Limaro.
Des années 1800 aux années 1830
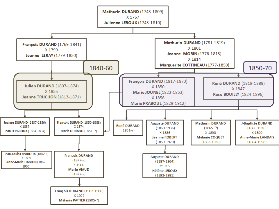
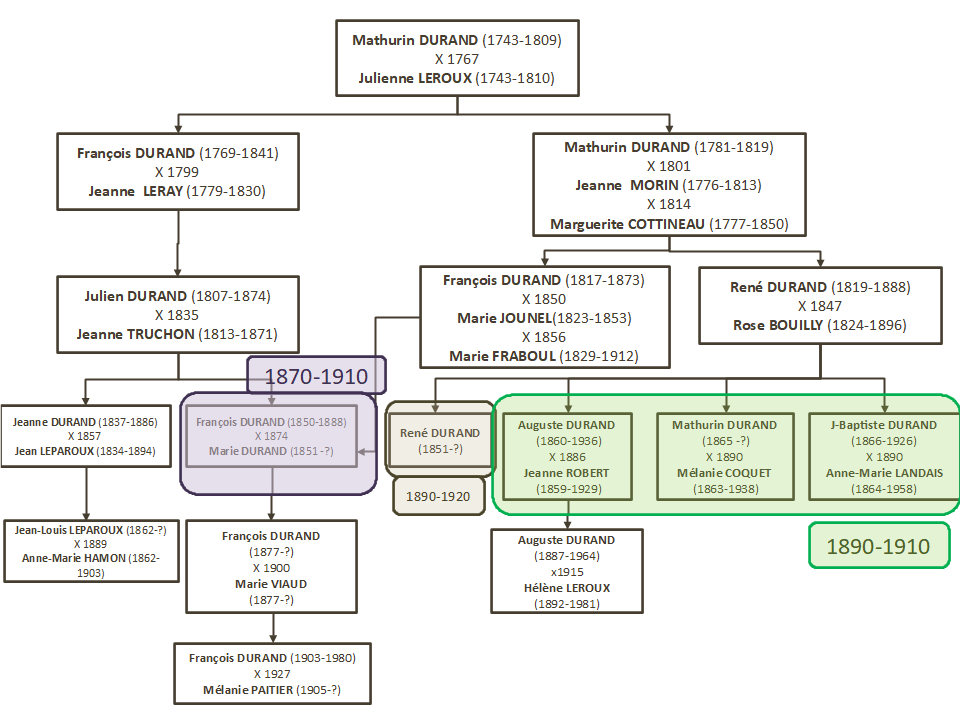
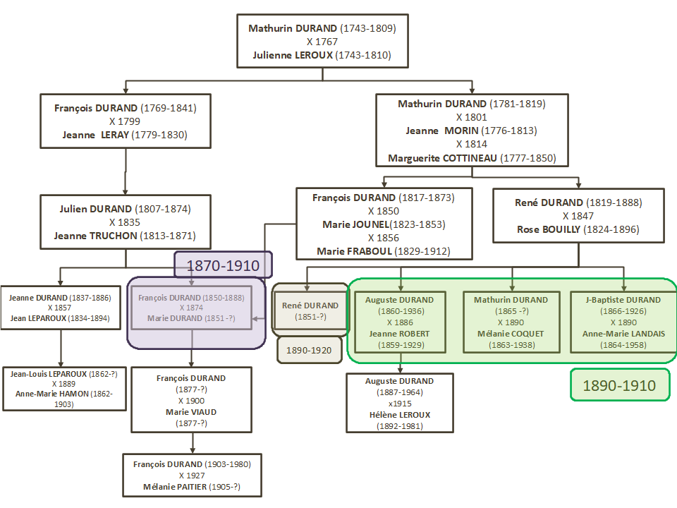
Leurs fils François DURAND (marié avec Jeanne LERAY) et Mathurin DURAND (marié avec Jeanne MORIN puis Marguerite COTTINEAU) tiennent chacun une ferme à Limaro. Il s’agit de la seconde génération installée dans ce hameau. Tous leurs enfants y naissent de 1800 à 1820.
Les années 1840
Le recensement de 1841, qui est le premier pour lequel les hameaux sont mentionnés, nous indique qu’il y a deux ménages à Limaro :
- Julien DURAND et Jeanne TRUCHON, leurs 2 enfants, et 6 domestiques. Julien est le fils de François DURAND et Jeanne LERAY.
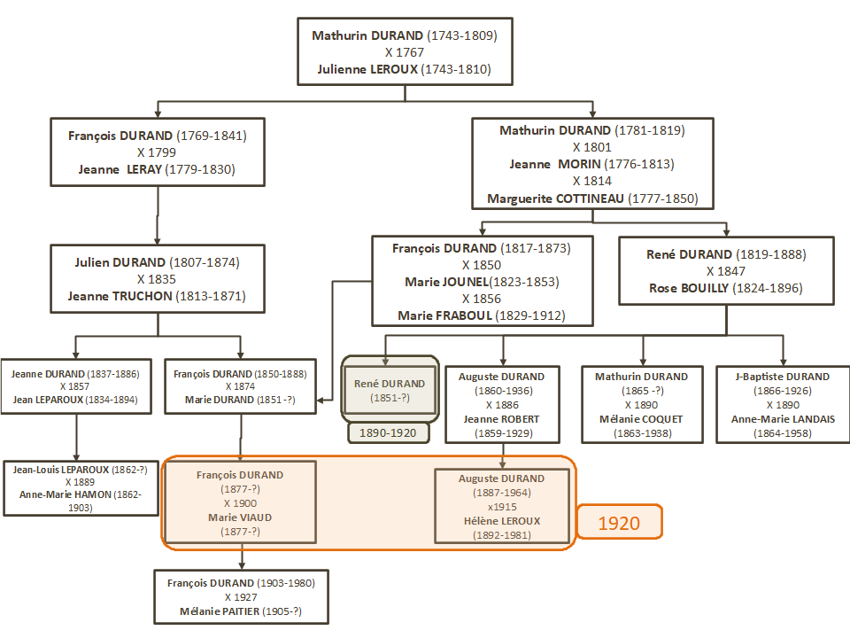
- Pierre GENET et Marguerite COTTINEAU (Pierre GENET est le second époux de Marguerite COTTINEAU, suite au décès de Mathurin DURAND en 1819), Jean et Marguerite DURAND (enfants de Marguerite COTTINEAU et Mathurin DURAND), Mathurin BOYAS (époux de Marguerite DURAND) et Marie BOUILLY, une domestique (nous aurons l’occasion de parler de sa famille ultérieurement). Notre aïeul René DURAND (né en 1819, fils de Mathurin DURAND et Marguerite COTTINEAU, et grand-père de notre grand-père Jean-Baptiste DURAND) n’est pas mentionné sur ce recensement. Peut-être remplit-il des obligations militaires, ou est-il employé dans une autre ferme ?
Les recensements de 1846 (ici et là) et 1851 (ici et là) mentionnent toujours les deux mêmes ménages avec les évolutions liées aux naissances, mariages ou décès.
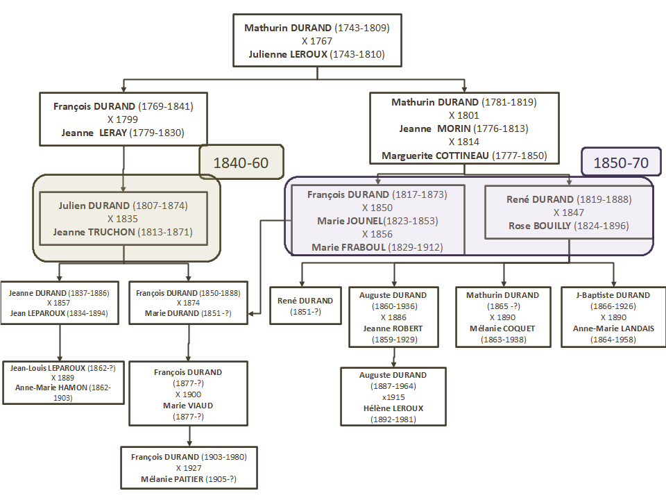
Les années 1850 et 1860
En 1856, le recensement mentionne 3 ménages :
- Julien DURAND et Jeanne TRUCHON (déjà présents en 1841), leurs 8 enfants et 4 domestiques.
- Jean « François » DURAND et Anne-Marie FRABOUL (sa seconde épouse), Marie DURAND (fille de Jean DURAND et de sa première épouse Marie JOUNEL), et 4 domestiques.
- René DURAND et Rose BOUILLY nos arrière-arrière-grands-parents, leurs trois enfants, et 3 domestiques. René et Rose se sont mariés en 1847. Marie BOUILLY qui était domestique chez la mère de René en 1841 est probablement la sœur de Rose.
Les recensements de 1861 (ici et là), 1866, et 1872 mentionnent les trois mêmes foyers.
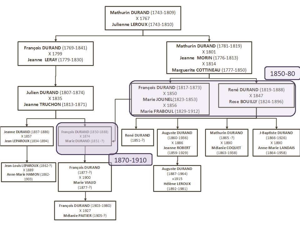
Les années 1870 et 1880
En 1876, il y a toujours 3 foyers :
- François DURAND et Marie DURAND, leur fille Marie, Louis DURAND (frère de François), et 7 domestiques. François DURAND est le fils de Julien DURAND et Jeanne TRUCHON, Marie DURAND est la fille de Jean « François » DURAND et Marie JOUNEL. Ils étaient donc voisins, et leurs pères sont cousins.
- Anne Marie FRABOUL, ses 3 enfants et 4 domestiques.
- René DURAND et Rose BOUILLY, 5 enfants et 2 domestiques.
En 1881, la famille d’Anne Marie FRABOUL n’est pas recensée, mais il s’agit probablement d’un oubli, puisqu’on la retrouve, ainsi que les deux autres ménages, en 1886. Par la suite, Anne-Marie FRABOUL quitte Limaro et va habiter chez son fils à Puceul suite au décès de son petit-fils et de sa fille Louise.
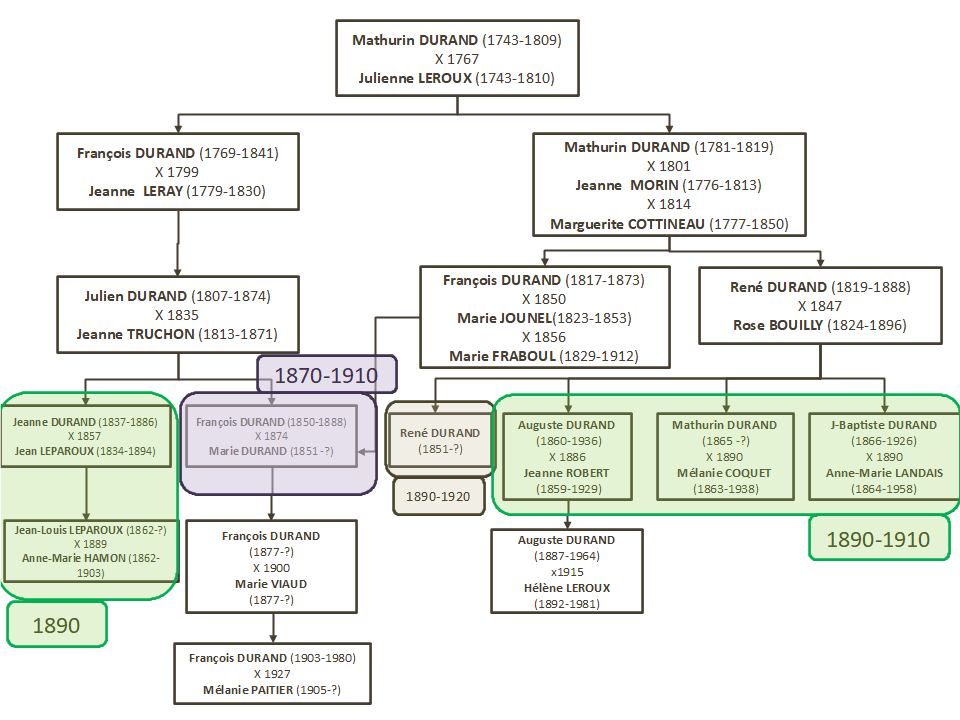
Les années 1890
En 1891, on trouve six ménages :
- Jean LEPAROUX, ses 6 enfants, Anne Marie HAMON, sa belle-fille mariée avec son fils Jean-Louis, et un petit-fils. Jean est veuf de Jeanne Marie DURAND, fille de Julien DURAND et Jeanne TRUCHON. Ils habitaient auparavant à Saffré.
- Marie DURAND (veuve de François DURAND), ses 2 enfants et 4 domestiques.
- René DURAND (fils de René et Rose BOUILLY) et 2 domestiques.
- Auguste DURAND et Jeanne ROBERT, 2 enfants et 2 domestiques
- Mathurin DURAND et Mélanie COQUET, et 2 domestiques
- Jean-Baptiste DURAND et Anne Marie LANDAIS, les parents de notre grand-père, Rose BOUILLY la mère de Jean-Baptiste, et 2 domestiques.
Ils sont aussi recensés en 1896 et 1901.
Les années 1900 et 1910
En 1906, la famille LEPAROUX a quitté Limaro pour Nantes. Il reste les cinq autres foyers.
1911 est le dernier recensement où tous les foyers sont des descendants de Mathurin DURAND et Julienne LEROUX :
- François DURAND et Marie VIAUD, 6 enfants et 4 domestiques (François DURAND est le fils de François DURAND et Marie DURAND).
- René DURAND (fils de René et Rose BOUILLY).
- Auguste DURAND et Jeanne ROBERT, leur fille Mathilde et 2 domestiques
- Mathurin DURAND et Mélanie COQUET, leurs 2 enfants et 3 domestiques
- Jean-Baptiste DURAND et Anne Marie LANDAIS, les parents de notre grand-père, 3 enfants, et 3 domestiques
Les années 1920
Deux foyers DURAND qui étaient présents en 1911 sont absents en 1921 :
- Jean-Baptiste DURAND et Anne Marie LANDAIS, les parents de notre grand-père ont déménagé à Issé.
- Mathurin DURAND et Mélanie COQUET. Leur fils Victor est mort pour la France en 1914.
En 1921 (ici et là), six foyers sont recensés dont trois descendants de Mathurin DURAND et Julienne LEROUX :
- François DURAND et Marie VIAUD, 8 enfants et 1 domestique.
- René DURAND (fils de René et Rose BOUILLY). Il reste célibataire et est encore présent à Limaro en 1926, mais absent en 1931.
- Auguste DURAND et Hélène LEROUX, 3 enfants et 2 domestiques. Auguste est le fils d’Auguste DURAND et Jeanne ROBERT. Ils déménagent dans le Maine-et-Loire entre 1926 et 1931.
Les DURAND ont participé à plusieurs concours agricoles, et ont été primés deux fois en 1924 :
- Concours agricole d’Abbaretz : Durand François, Limaro 3e prix ex-aequo des « génisses 2 dents » (voir page 5 de l’édition de Nantes, Ouest-Eclair du 24 août 1924 )
- Comice agricole du canton de Nozay : « Durand, de Limaro, en Abbaretz » remporte le 4e prix des « pouliches de 3 ans » (voir page 5 de l’édition de Nantes, Ouest-Eclair du 11 octobre 1924).
Les années 1930 et 1940

En 1931 et 1936, les descendants de Mathurin DURAND et Julienne LEROUX, demeurant à Limaro sont :
- François DURAND veuf de Marie VIAUD. En 1936, 5 de ses enfants agés de 18 à 32 ans vivent avec lui.
- François DURAND, son fils, marié en 1927 avec Mélanie PAITIER. Ils n’ont pas d’enfant aux recensements de 1931 et 1936.
Le recensement de 1936 est le dernier mis en ligne sur le site internet des archives de Loire-Atlantique. J’ai cependant trouvé dans Ouest-Eclair du 10 juillet 1944 (page 2 de l’édition de Nantes), l’annonce du mariage de DURAND Jean, cultivateur à Limaro en Abbarde (sic), et HUPÉ Anna. Jean DURAND est probablement l’un des fils de François DURAND et Marie VIAUD.
Limaro, un village DURAND
Limaro a donc été habité par Mathurin DURAND et Julienne LEROUX depuis les années 1790, puis leurs descendants au moins jusqu’en 1944. Le hameau était occupé uniquement par leurs descendants de 1841 à 1911 de façon certaine, et sans doute dès 1800. Il a vu naître plus de 80 de leurs descendants.
Cousinalement.
Didier








